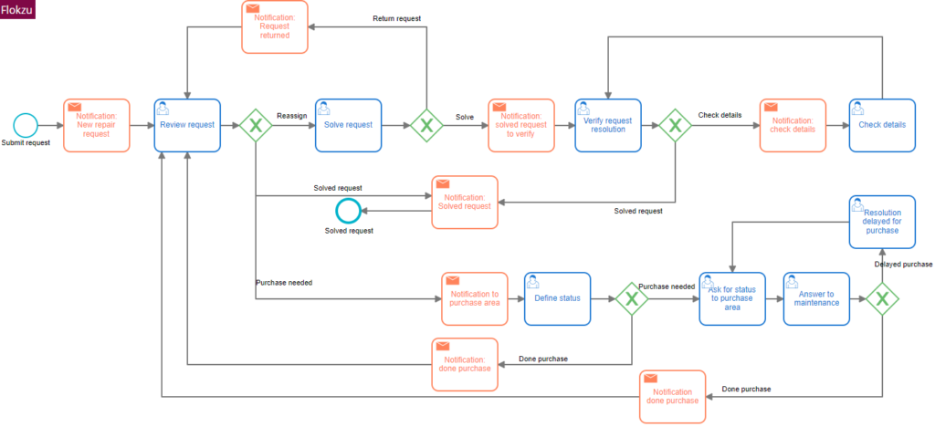
A BPMN Engine, or more formally a Process Execution Engine for processes expressed in the BPMN notation, is capable of interpreting the definition of a business process expressed in BPMN and execute the symbols of that standard. Generally, a BPMN Engine is part of a BPM Suite.

Visit us: https://www.flokzu.com/2019/06/13/what-is-a-bpmn-engine-modeling-and-automating-in-1-click/
386 vues

BPM Engine

Envoyé il y a 3 ans

A BPMN Engine, or more formally a Process Execution Engine for processes expressed in the BPMN notation, is capable of interpreting the definition of a business process expressed in BPMN and execute the symbols of that standard. Generally, a BPMN Engine is part of a BPM Suite.

Visit us: https://www.flokzu.com/2019/06/13/what-is-a-bpmn-engine-modeling-and-automating-in-1-click/

Modifiez ou redimensionnez toute image en cliquant sur l'aperçu de l'image
Modifier n'importe quelle image en touchant l'aperçu de l'image
Importation 0 image (0% complété)
La liste est en cours d'importation, il ne reste que quelques secondes !
Envoi terminé
Contenu importé ajouté à . Vous pouvez Créer un nouvel album avec le contenu que vous venez de mettre en ligne.
Contenu importé ajouté à .
Vous pouvez Créer un nouvel album avec le contenu que vous venez de mettre en ligne. Vous pouvez créer un compte ou se connecter pour sauvegarder ce contenu dans votre compte.
Aucun image n'a été mis en ligne
Some errors have occurred and the system couldn't process your request.
    ou annulerannuler la file
    Note : certaines images n'ont pas pu être envoyées en savoir plus
    Regardez le rapport d'erreur pour plus d'informations.
    JPG PNG BMP GIF 10 MB