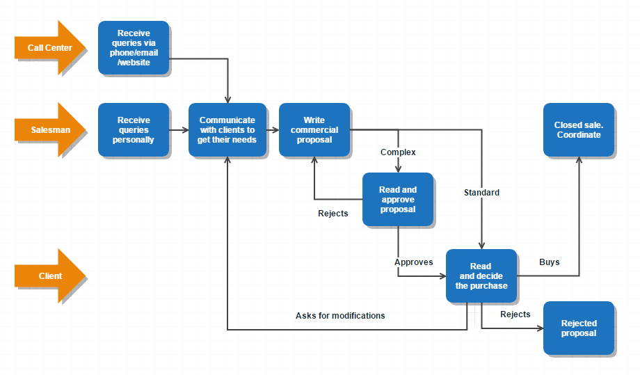
What is BPM? When we think about Business Process Management (BPM), we often think of ‘expensive’ or ‘for large companies’. Maybe you can also think that ‘it takes up too much management time’ or ‘we are not ready for that yet’. Is that really what lies behind BPM? All those perceptions are wrong. In fact, a Small or Medium Enterprise should worry the most about its business processes in order to grow faster. No organization should postpone this issue until it’s too late because the solution might not be as simple.

Visit us: https://www.flokzu.com/2018/04/23/what-is-bpm/
504 vues

What is Business Process Management

Envoyé il y a 3 ans

What is BPM? When we think about Business Process Management (BPM), we often think of ‘expensive’ or ‘for large companies’. Maybe you can also think that ‘it takes up too much management time’ or ‘we are not ready for that yet’. Is that really what lies behind BPM? All those perceptions are wrong. In fact, a Small or Medium Enterprise should worry the most about its business processes in order to grow faster. No organization should postpone this issue until it’s too late because the solution might not be as simple.

Visit us: https://www.flokzu.com/2018/04/23/what-is-bpm/

Modifiez ou redimensionnez toute image en cliquant sur l'aperçu de l'image
Modifier n'importe quelle image en touchant l'aperçu de l'image
Importation 0 image (0% complété)
La liste est en cours d'importation, il ne reste que quelques secondes !
Envoi terminé
Contenu importé ajouté à . Vous pouvez Créer un nouvel album avec le contenu que vous venez de mettre en ligne.
Contenu importé ajouté à .
Vous pouvez Créer un nouvel album avec le contenu que vous venez de mettre en ligne. Vous pouvez créer un compte ou se connecter pour sauvegarder ce contenu dans votre compte.
Aucun image n'a été mis en ligne
Some errors have occurred and the system couldn't process your request.
    ou annulerannuler la file
    Note : certaines images n'ont pas pu être envoyées en savoir plus
    Regardez le rapport d'erreur pour plus d'informations.
    JPG PNG BMP GIF 10 MB