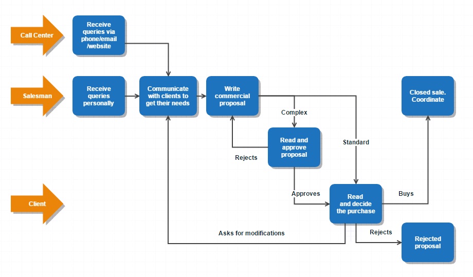
What is BPM? When we think about Business Process Management (BPM), we often think of ‘expensive’ or ‘for large companies’. Maybe you can also think that ‘it takes up too much management time’ or ‘we are not ready for that yet’. Is that really what lies behind BPM? All those perceptions are wrong. In fact, a Small or Medium Enterprise should worry the most about its business processes in order to grow faster. No organization should postpone this issue until it’s too late because the solution might not be as simple.

Visit us: https://www.flokzu.com/2018/04/23/what-is-bpm/
265 wyświetlenia

What is Business Process Management

Wysłano 3 lata temu

What is BPM? When we think about Business Process Management (BPM), we often think of ‘expensive’ or ‘for large companies’. Maybe you can also think that ‘it takes up too much management time’ or ‘we are not ready for that yet’. Is that really what lies behind BPM? All those perceptions are wrong. In fact, a Small or Medium Enterprise should worry the most about its business processes in order to grow faster. No organization should postpone this issue until it’s too late because the solution might not be as simple.

Visit us: https://www.flokzu.com/2018/04/23/what-is-bpm/

Edit or resize any image by clicking the image preview
Edit any image by touching the image preview
Wysyłanie 0 grafika (0% zakończono)
The queue is being uploaded, it should take just a few seconds to complete.
Wysyłanie zakończone
Uploaded content added to . You can utwórz nowy album with the content just uploaded.
Uploaded content added to .
You can utwórz nowy album with the content just uploaded. You must utwórz konto or zaloguj to save this content into your account.
No grafika have been uploaded
Some errors have occurred and the system couldn't process your request.
    lub anulujanuluj pozostałe
    Informacja: część grafik nie może zostać wysłana. dowiedz się więcej
    Sprawdź raport błędu, aby uzyskać więcej informacji.
    JPG PNG BMP GIF 10 MB