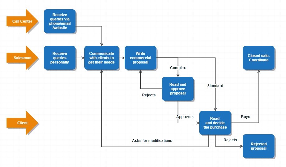
What is BPM? When we think about Business Process Management (BPM), we often think of ‘expensive’ or ‘for large companies’. Maybe you can also think that ‘it takes up too much management time’ or ‘we are not ready for that yet’. Is that really what lies behind BPM? All those perceptions are wrong. In fact, a Small or Medium Enterprise should worry the most about its business processes in order to grow faster. No organization should postpone this issue until it’s too late because the solution might not be as simple.

Visit us: https://www.flokzu.com/2018/04/23/what-is-bpm/
569 Aufrufe

What is Business Process Management

Vor 3 Jahren hochgeladen.

What is BPM? When we think about Business Process Management (BPM), we often think of ‘expensive’ or ‘for large companies’. Maybe you can also think that ‘it takes up too much management time’ or ‘we are not ready for that yet’. Is that really what lies behind BPM? All those perceptions are wrong. In fact, a Small or Medium Enterprise should worry the most about its business processes in order to grow faster. No organization should postpone this issue until it’s too late because the solution might not be as simple.

Visit us: https://www.flokzu.com/2018/04/23/what-is-bpm/

Bearbeiten oder skalieren Sie ein Bild, in dem Sie auf die Vorschau klicken
Bearbeiten Sie ein Bild, in dem Sie die Vorschau berühren
Lade 0 Bild hoch (0% Abgeschlossen)
Die Warteschlange wird abgearbeitet, dies dauert einige Sekunden.
Hochladen abgeschlossen
Die hochgeladenen Bilder wurden zu hinzugefügt. Sie können Neues Album erstellen mit dem Inhalt, der gerade hochgeladen wurde.
Die hochgeladenen Bilder wurden zu hinzugefügt.
Sie können Neues Album erstellen mit dem Inhalt, der gerade hochgeladen wurde. Sie müssen Neuen Account erstellen oder Einloggen um diese Inhalte in Ihrem Konto zu speichern.
Es wurden keine Bild hochgeladen
Some errors have occurred and the system couldn't process your request.
    Hinweis: Einige Bilder konnten nicht hochgeladen werden. Mehr erfahren
    Überprüfen Sie den Fehlerbericht für mehr Informationen.
    JPG PNG BMP GIF 10 MB